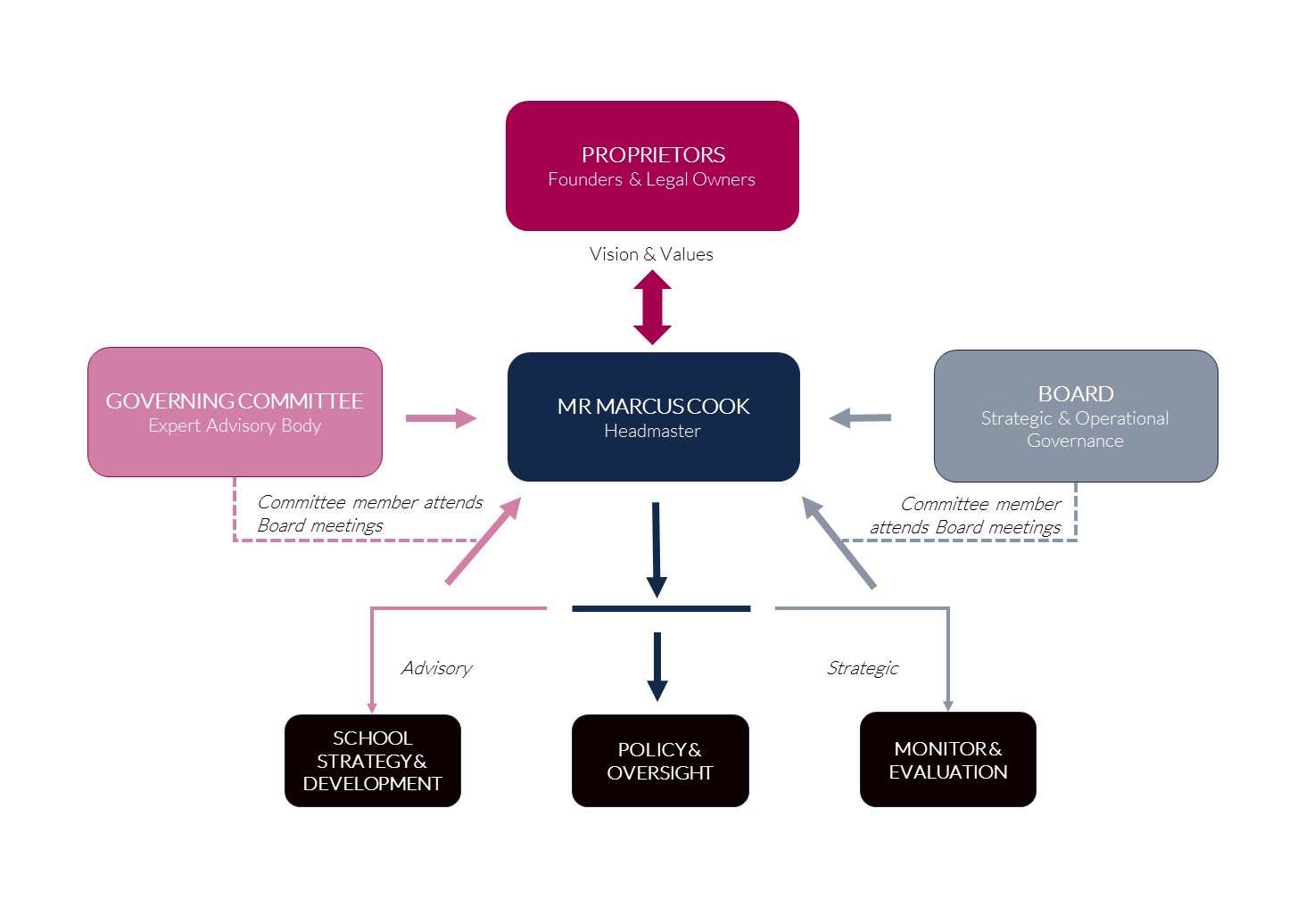
Triangulated Governance Structure
Our school is guided by a robust governance structure that ensures educational excellence, strategic oversight and the highest standards of pupil safety. At the centre of this structure is our Headmaster, Mr Marcus Cook, who acts as the fulcrum between the Proprietors, Governing Committee and Board, ensuring clear communication, shared purpose and effective leadership across all areas of school life.
Proprietors: As the school’s founders and legal owners, they develop and uphold our vision, values and commitment to creating a safe and nurturing environment.
Governing Committee: Comprised of experienced professionals from diverse fields, this advisory body provides expert oversight of curriculum, teaching quality and pupil safeguarding policies and practices. They ensure our school remains a vibrant learning environment for learning and growth.
Board: Responsible for strategic planning, financial sustainability and operational governance, the Board ensures that robust structures are in place to support educational excellence and pupil welfare.
Working closely with Mr Cook, these bodies ensure our school is well-managed, forward-looking and a safe, inspiring place for every child to thrive.





